LM2576系列的穩(wěn)壓器是單片集成電路,能提供降壓開關穩(wěn)壓器(buck)的各種功能,能驅動3A的負載,有優(yōu)異的線性和負載調整能力。并且內部含有頻率補償器和一個固定頻率振蕩器,將外部元件的數目減到最少,使用簡便。
1.應用電路
1.1穩(wěn)壓電路
由LM2576構成的基本穩(wěn)壓電路僅需四個外圍器件,其電路如圖1所示。電感L1的選擇要根據LM2576的輸出電壓、最大輸入電壓、最大負載電流等參數選擇,首先,依據如下公式計算出電壓·微秒常數(E·T):
E·T=(Vin - Vout)&TImes;Vout/ Vin&TImes;1000/f (1)
上式中,Vin是LM2576的最大輸入電壓、Vout是LM2576的輸出電壓、f是LM2576的工作振蕩頻率值(52kHz)。E·T確定之后,就可參照參考文獻所提供的相應的電壓·微秒常數和負載電流曲線來查找所需的電感值了。

圖1 基本穩(wěn)壓電路
該電路中的輸入電容Cin一般應大于或等于100μF,安裝時要求盡量靠近LM2576的輸入引腳,其耐壓值應與最大輸入電壓值相匹配。而輸出電容Cout的值應依據下式進行計算(單位μF):
C≥13300 Vin/ Vout&TImes;L (2)
上式中,Vin是LM2576的最大輸入電壓、Vout是LM2576的輸出電壓、L是經計算并查表選出的電感L1的值,其單位是μH。電容C鐵耐壓值應大于額定輸出電壓的1.5~2倍。對于5V電壓輸出而言,推薦使用耐壓值為16V的電容器。
二極管D1的額定電流值應大于最大負載電流的1.2倍,考慮到負載短路的情況,二極管的額定電流值應大于LM2576的最大電流限制。二極管的反向電壓應大于最大輸入電壓的1.25倍。參考文獻中推薦使用1N582x系列的肖特基二極管。
Vin的選擇應考慮交流電壓最低跌落值(Vac-min)所對應的LM2576輸入電壓值及LM2576的最小輸入允許電壓值Vmin(以5V電壓輸出為例,該值為8V),因此,Vin可依據下式計算:
Vin≥(220Vmin/Vac-min)
如果交流電壓最低允許跌落30%(Vac-min=154V)、LM2576的電壓輸出為5V(Vmin=8V),則當Vac=220V時,LM2576的輸入直流電壓應大于11.5V,通常可選為12V。
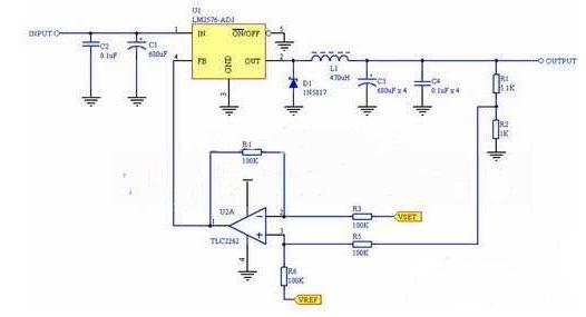
1.2降壓電路
采用LM2576構成的降壓電路如圖2所示,輸出電壓經R1和R2分壓取樣后送到減法器的正輸入端,負端接VSET。VSET信號是單片機給出的電壓信號,輸出的取樣電壓減去D/A轉換電壓后得到誤差信號。再將誤差信號加上參考電壓(VREF)1.23V, 將此結果送到LM2576的反饋端。

圖2 降壓型(Buck)基本電路
相比于傳統(tǒng)的直接反饋,本設計中的反饋回路復雜度較高,這種設計主要是出于以下考慮:首先是便于單片機控制,只要改變D/A轉換輸出電壓,則反饋回路起作用,自動將輸出取樣電壓向D/A轉換電壓靠近,完成電壓調整過程;其次,可以滿足設計要求中的零伏輸出。若單純用LM2576的反饋引腳,則手冊中給出的參考電路最低輸出只能達到1.25V,因此需要將反饋電壓“平移”一個VREF參考電壓的電平。
反饋電阻分壓得到的電壓還同時送到單片機的DAC,通過D/A轉換和尺度換算,得到輸出電壓值,作為數字量顯示輸出到數碼管上。
1.3升壓型擴流電路
LM2576構成的升壓型擴流的應用電路

(a)固定輸出式;(b)可調輸出式
圖3 升壓型擴流的應用電路
2.注意事項
(1)反饋線要遠離電感,電路中輸入/輸出電容、肖特基二極管、接地端、控制端的聯(lián)機要盡可能短而粗,最好用地線屏蔽。
(2)由于器件較高的轉換效率,幾乎不用考慮散熱問題。
電話:18923864027(同微信)
QQ:709211280
〈烜芯微/XXW〉專業(yè)制造二極管,三極管,MOS管,橋堆等,20年,工廠直銷省20%,上萬家電路電器生產企業(yè)選用,專業(yè)的工程師幫您穩(wěn)定好每一批產品,如果您有遇到什么需要幫助解決的,可以直接聯(lián)系下方的聯(lián)系號碼或加QQ/微信,由我們的銷售經理給您精準的報價以及產品介紹

